Rebuilding a small English school’s website with a user-centered approach to improve overall UX.
Problem
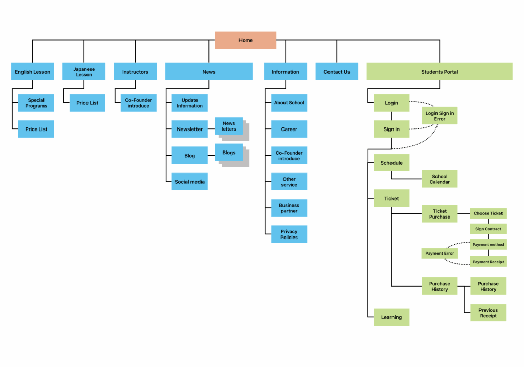
I rebranded and redesigned a website while maintaining its core content. I analyzed the color palette, layout, and overall structure from a UX perspective to create a more engaging and effective design.
Challenge
Beyond simply rebuilding the website, I focused on making it more visually appealing and compelling while guiding visitors from the homepage toward the intended final goal. To achieve this, I introduced additional content where necessary and structured the site to optimize user flow.
For this project, I chose a Japanese-targeted English conversation school, considering that most users access the site via mobile. With this in mind, I specifically designed a mobile-friendly website to enhance usability and engagement.
What I did
- UX / UI
- Beanding
- Website Design















